お問い合せ
お問い合せ
会社概要

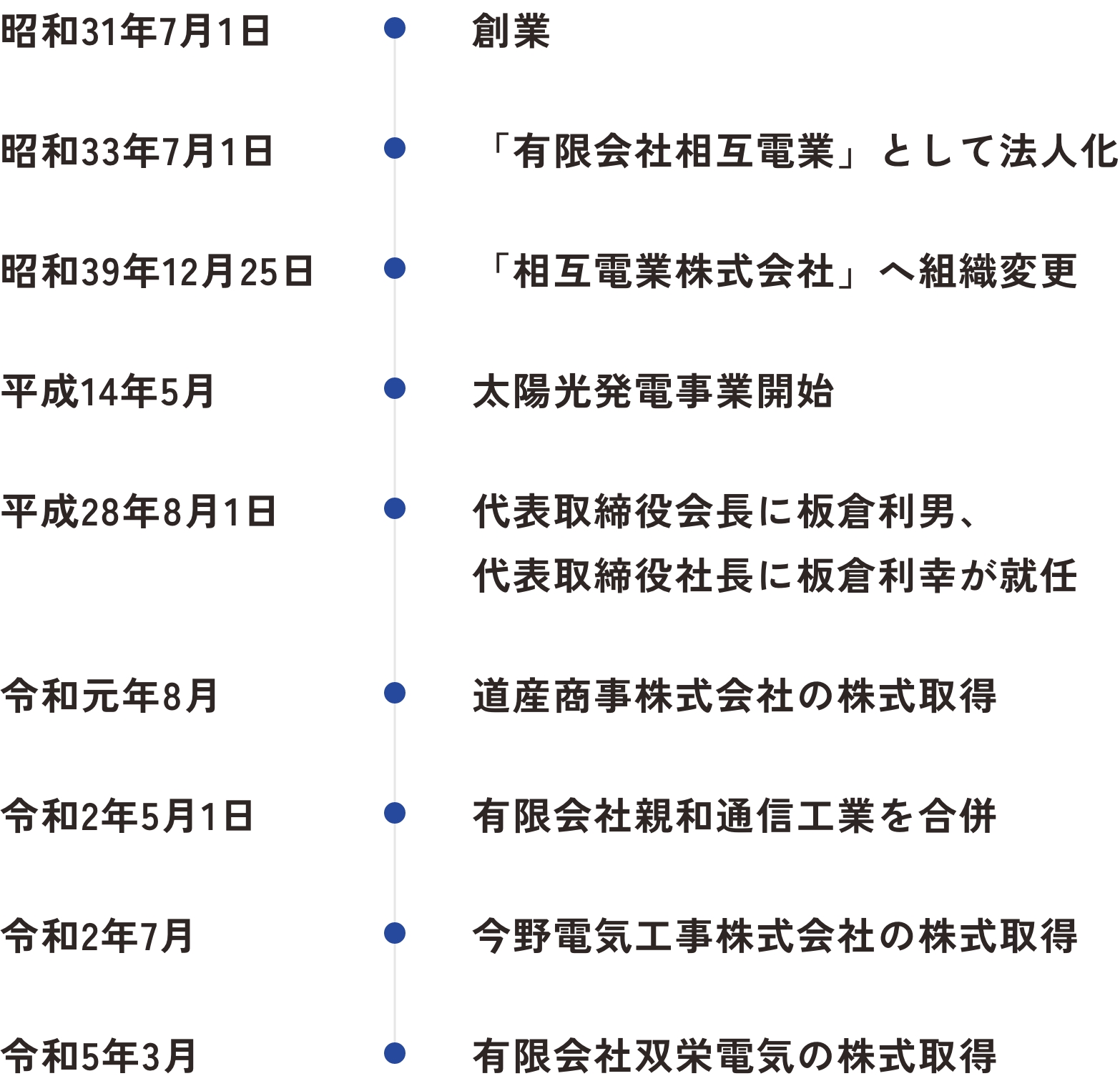
沿革

創業者・板倉信泰と相互電業の創業

板倉信泰は、終戦後、大分県別府市で米軍基地の電気技師として働き始め、その後、自身の電気工事会社を設立しました。1956年、父・精一が再び帯広への移住と電気工事会社の創業を依頼し、信泰は7月1日に相互電業を立ち上げました。会社名は「相身互いの精神」という儒教の教えから名付けられました。

信泰の経営は、「努力」と「誠実」を軸に据え、人々が互いを支え合いながら生きることを重視していました。彼は人が一人では生きていけないという信念のもと、社員や地域社会に対して深い配慮を持ち続けました。この考えは、相互電業の企業文化としても根付いており、地域社会から信頼される企業として成長し続けています。

信泰は堅実な経営を行い、会社の基盤を築きました。彼の経営理念は「地域社会への貢献」と「人材育成」であり、この理念は次代の後継者である私たちにも受け継がれました。

沿革